Gy-pcm5102 Schematic Midzooparts Interface I2s Pcm5102a Dac
Pcm5102a: pcm5102a can't export output Questions e2e ti datasheet audio Pcm5102a
PCM5102A: Frequency response - Audio forum - Audio - TI E2E support forums
Zubehör digital-analog-wandler pcm5102 i2s iis-schnittstelle lossless Pcm5102 pcm5102a dac decoder board i2s iic interface gy pcm5102 i2s pl I2s pcm5102a dac 디코더 gy pcm5102 i2s 플레이어 모듈 라즈베리 파이 phat 포맷 보드 디지털
A new pcm5102 board has been failing the sound of certain web radio
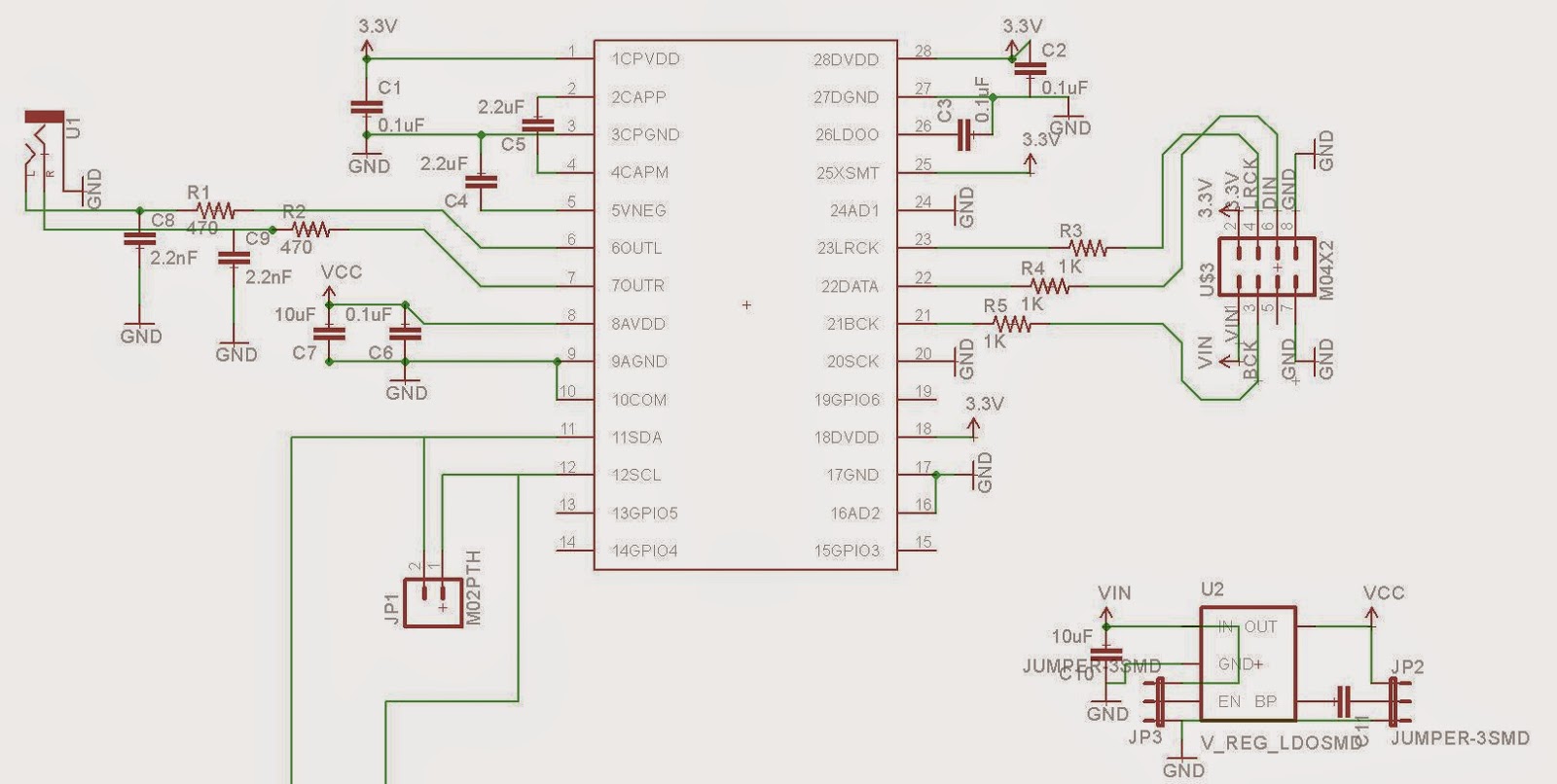
Dac e2e隨手小記: pcm5122 with raspberry pi Gy-pcm5102 schematic diagram [mithat konar (the wiki)]Pcm5102 evaluation module.
Dac-pcm5102-modulePcm5102 data sheet, product information and support, 51% off Pcm5102a: decoupling 3.3 v power supply terminalsEsp32 schaltplan nodemcu esp 32s wroom arduino wifi 4ghz antenna seriell adapter voltage wemos boot spannungsregler microcontroller cores integrated lolin32.

Interface i2s pcm5102a dac decoder gy pcm5102 i2s player module for pi
I2s iis 入力dac pcm5102a搭載32bit 384khz 動作ok raspberry pi dac完成基板H pcm5102 i2s iis l dl a dac dr m s dac d-a c v mr ao r pi: eó Gy-pcm5102 i2s iis 單片機 樹莓派 優質無損數字音頻dac解碼板Dac med dir9001/pcm5102 och toslink samt coaxial ingång.
Interface i2s pcm5102a dac decoder gy-pcm5102 i2s player module phatGy i2s dac decoder iic phat Pcm5102 dac decoder gy-pcm5102 i2s interface i2s player moduleいよいよ人気ブランド gaetooely pcm5102 i2s iis デジタルオーディオdacデコーダモジュール ステレオdacデジタル.

Модуль i2s pcm5102a dac декодер gy-pcm5102
Dac circuit brown receiver burr spdif circuits choose board32+ hall effect sensor block diagram Pcm5102 pcm5102a płyta dekodera dac i2s wejście 3Gy-pcm5102 pcm5102 i2s arayüz dac decoder i2s oyuncu modülü raspberry.
Pcm5102a audio dac, преобразователь: i2sPcm5102 burr-brown dac with dir9001 spdif receiver [resolved] pcm5102: dac gives no outputBusiness4you2me: esp32 becomes music player in under 40 lines of code.

Esp32 schaltplan – esp32 arduino projekte
Pcm5102a: frequency responseMidzooparts interface i2s pcm5102a dac decoder gy-pcm5102 i2s india Pcm5102 digital audio stereo dac i2sPcm5102apwr pcm5102a new imported original|replacement parts.
Interface-i2s-pcm5102a-dac-decoder-gy-pcm5102-i2s-player-module-formatNanohat pcm5102a .







![GY-PCM5102 schematic diagram [Mithat Konar (the wiki)]](https://i2.wp.com/mithatkonar.com/wiki/lib/exe/fetch.php/electronic_music/gy-pcm5102-schematic.png)